学校首页
首页
学院概况
学院简介
学院领导
专业设置
教学环境
学院动态
师资队伍
教授
副教授
讲师助教
学工团队
教学科研
教育教学
科学研究
党团学工
党团学工
党建工作
学工动态
团学工作
学院风采
教师风采
学生风采
风纪之窗
学生违纪
老师违纪
风纪动态
通知公告
+
通知公告
您的当前位置:
首页
>
通知公告
> 正文
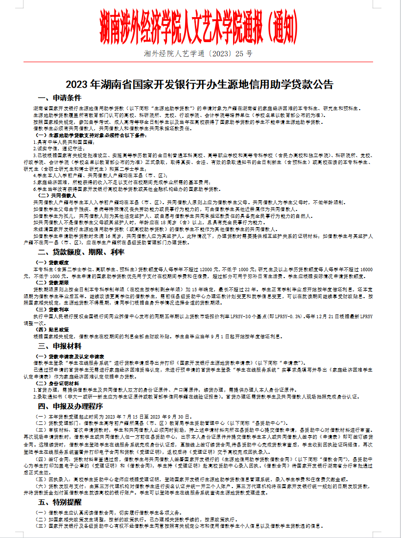
2023年湖南省国家开发银行开办生源地信用助学贷款公告
日期:2023-07-14 15:03
浏览数:
上一条:
关于做好受灾学生摸排工作的通知
下一条:
关于做好第八届全国学生“学宪法 讲宪法”工作的通知
【关闭】